Masters Project: “Let’s Go Whaling” – Creating A Board Game

Coming Up With The Idea

In order to understand what makes a good game, we were tasked with creating an analogue board game. I chose to create one which explored monetisation in the video game industry and how predatory it has become. While making money from a game is not a bad thing, it becomes questionable when the publishers take advantage of gambling psychology to trick people into spending money. The top mobile games in the mainstream market use tricks borrowed from casino halls. Below is one example. “Coin Master”, whose main gameplay mechanic is spinning a slot machine.

My goal for this board game was to encourage people to think about how these games exist purely to take their money. I did not want the game to be preachy, but instead create a fun experience around monetisation strategies. But first, I needed to research how video games are being monetised…

Researching The Idea

I looked into how games are being structured to make players spend cash without realising it. I learned that while some big triple-A studios employ complex monetisation tactics, their severity doesn’t come close to those used in the mobile industry. The sales made in the mobile market make up half the industry revenues, despite lots of successful mobile games being “free to play”.

In a a talk by Torulf Jernström called “Let’s Go Whaling“, he details the tactics used in these mobile games to “turn players into payers”. This included building a community where people compete to be the best, timed offers to create the fear of loss and targeted sales based on their actions in the game. These are some of the tactics used. I summed up the three-step plan discussed in this talk below.

I decided to name my board game after the talk by Torulf Jernström. The name Let’s Go Whaling sets the tone, in that the creators don’t consider the people they are taking money from to be human.

Initial Prototype – Inspiration

I wanted the players to create one of these games, turning them into a mastermind who concocts the most diabolical game designed to make as much money as possible, with no consideration for ethics.

I looked to rogue-like games in the video game medium for inspiration. In these games, you build an arsenal of abilities which can be used to serve different playing styles. I wanted to translate this into a board game, but instead of creating augments for your character, you build a game instead. One inspiration for this game was Monopoly, in that it focuses on greed at the expense of those around.

Prototype – How To Play It

To start the game, each player chooses a game card which represents the game they are going to make, either a prototype AAA game, a live service game or a mobile game. Each of these game cards has its own abilities and encourages a particular play style. Each card gives a different amount of starting income. All cards used in the game have “flavour text” at the bottom, with a sarcastic tone talking about serious issues in a playful manner.

After a player chooses their game card, they have to enhance it with augment cards that have different abilities. Each augment card is meant to complement a particular play-style, by increasing a player’s money per turn or disrupting other players. Some cards increase income. Other cards which offer indirect benefits, like increasing reputation and offering benefits when at a certain reputation, are earned while playing the game.

Throughout the game, players are given random cards that contain a good or bad effect that the player must take on immediately. This provides each game with a level of variation.

Players place their tokens down on the board and move around using a six-sided dice. The game board is responsible for giving the players their augment cards, as they land on one of three colour spaces representing the augment cards’ power – blue, purple, and orange. Landing on these spaces allows the player to choose one of the top three cards in that colour deck to add to their deck. Yellow spaces signify that the player must pick up a random card. Payday spaces give the player their current income per turn, and the game modifier spaces add an extra effect to the game by changing things up.

To balance certain play-styles, a reputation system is used which provides a negative or positive effect for certain augment cards. Players can gain up to 5 positive or 5 negative reputation points. Reputation determines how many customers the player wins per turn.

Customers determine how much money players can earn per turn, calculated by taking the income of the game and augment cards, times the number of customers you have. This makes having as many customers as possible important, but negative augment cards reduce reputation and customer numbers.

The main resource in the game is money. It is gained through game, augment, and random cards. Game cards only give money, but augment and random cards can boost reputation and customers. There are also attack cards, which require players to spend money or lose reputation/customers.

Prototype – Design Intentions

To make this game fun, I needed to make sure that players have interesting decisions to make on each turn. To help me visualise this, I created a flowchart showing the process players will go through on their turn and each outcome they will face.

With each turn, I wanted players to collect augment cards that work together to create bonuses, leading to higher amount of money.

There are different rarities of augment cards. Each rarity has been designed for different tasks. Rare cards offer light bonuses or lay the groundwork for other cards, epic cards allow for offensive abilities and provide more powerful effects than rare cards and legendary cards are build finishers or powerful cards that come with large downsides so designing a build around them might be required to make them work. I created a list of these cards in my documentation shown below (note some cards do not have values attached to them).

Aside from augment cards, the game has random cards which provide a level of unpredictability. These cards provide a way for losing players to catch up and some cards which punish players with higher resources will slow down players in the lead, levelling the playing field. The list of random cards is shown below. (Note some cards do not have values attached to them)

Playing The Prototype – An Honest Review!

To test the game, I created rough versions of the cards and printed out a mock-up of the board. I used a selection of augment and random cards. I also used counters from Ludo and money from Monopoly.

The first problem I encountered was in calculating the income each turn. It required a lot of mental arithmetic! I found that the cards which boost your money are more beneficial than support cards, meaning that there was an imbalance toward the AAA card, since it started with more money and a higher reputation, meaning an unfair customer base.

There was no consistent method to gain customers, so if a player did not start with a positive reputation or “get lucky” with a card, they would fall behind fast. In the end, the systems I created, while they worked on paper, did not interact well. It led to a disjointed and unbalanced experience, which just was no fun to play. So all in all, not a very successful test in terms of the designing a board game, but you learn from mistakes. And I learnt a lot about what works and what does not here.

Prototype – Feedback

I knew I needed to go back to the drawing board. The game wasn’t ready to play. I decided I would pitch the game to people and get some feedback. But I struggled to explain the rules, which led me to believe I had made it too complex!

I received a lot of useful feedback which helped me make important changes. I was struggling to find ways to have the players spend money. I created a risk-reward system with players needing to risk money to make money. I changed income per turn to be what it says on the cards, removing the need for complicated calculations.

I decided to make a spinner to decide what cards to give the player, instead of landing on a board location. A spinner makes it more likely to land a legendary card, making the game more interesting.

To see how the spinner would work, I used a simulator to show the results across 100 spins. The results then dictated the percentages of each card on the spinner. While this method of testing is not 100% accurate, as opposed to how a spinner behaves in real life, it has helped me balance the sizes of each space on the spinner without having to create a range of physical spinners.

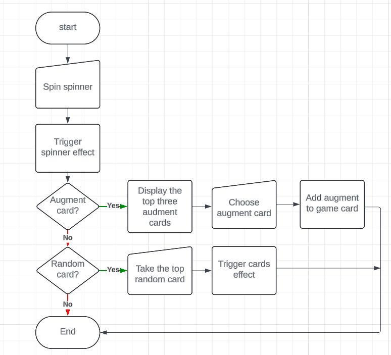
For faster iteration when playtesting, I created a smaller version of the game that implements the spinner and removes the board. I was able to test the cards and the effectiveness of the spinner. Below is a new flowchart that shows how this new version of the game played out.

Of course, there is some irony here. While the spinner has benefited the game, the physical interaction creating a level of excitement when the spinner lands on high-level cards, it has echoes of gambling. However, that does fit with the theme of the game. But the interaction between the cards remains an issue.

Reflection

The game would be improved with a spinner. The cards do not work together in the way I intended and I believe that to improve them, I would need to spend further time reworking the text on each card, with a focus on how the card impact on other cards, rather than working independently. I’d hope to make the game cards feel more linked up.

I would still hope to incorporate a board in some way, as it is useful for players to have a sense of progression and a destination to head toward. Now that customers are no longer tied to income, they need a new function. I believe they are needed for the theme of the game to work, but they need to be useful tools for the player, maybe as a consumable resource.

I have learned a lot throughout this project. A lot of mistakes in the development stage helped inform the later iterations. If I was starting again, I would begin with a simpler core game, ensuring it works through play-testing, and then I would make additions from there, instead of over-complicating the rule set. Designing a board game has given me a new perspective on video game design and I will use it to benefit my knowledge, createing more fun and engaging experiences.

Comments are closed.